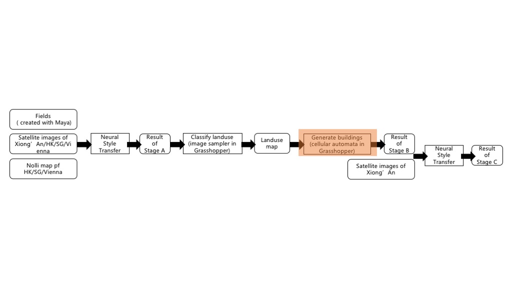
Workflow Process Step 1 : Land-use classification Share this: Share on X (Opens in new window) X Share on Facebook (Opens in new window) Facebook Like Loading... Related